Как собрать сенсорный выключатель своими руками: описание прибора и схема сборки
Электронные технологии охватывают обширный спектр бытовой сферы. Ограничений нет практически никаких. Даже простейшие функции выключателя ламп бытового светильника теперь все чаще выполняют сенсорные приборы, а не технологически устаревшие — ручные.
Электронные устройства, как правило, входят в разряд сложных конструкций. Между тем соорудить сенсорный выключатель своими руками, как показывает практика, совсем несложно. Минимального опыта конструирования электронных приборов для этого вполне достаточно.
Предлагаем разобраться в устройстве, функциональных возможностях и правилах подключениях такого коммутатора. Для любителей самоделок мы подготовили три рабочие схемы сборки интеллектуального прибора, которые можно реализовать в домашних условиях.
Конструкция сенсорного выключателя
Термин «сенсорный» несет в себе довольно широкое определение. По сути, под ним следует рассматривать целую группу датчиков, способных реагировать на самые разные сигналы.
Однако применительно к выключателям – приборам, наделенным функционалом коммутаторов, сенсорный эффект чаще всего рассматривают как эффект, получаемый от энергетики электростатического поля.

Такой, примерно, нужно рассматривать конструкцию выключателя света, созданную на основе механизма сенсора. Лёгкое прикосновение подушечкой пальца к поверхности фронтальной панели включает освещение в доме
Обычному пользователю достаточно прикоснуться пальцами руки к такому контактному полю и в ответ будет получен тот же самый результат коммутации, какой дает стандартный привычный клавишный прибор.
Между тем внутреннее устройство сенсорного оборудования существенно отличается от простого ручного выключателя.
Обычно такая конструкция выстраивается на основе четырех рабочих узлов:
- панель защитная;
- контактный датчик-сенсор;
- электронная плата;
- корпус устройства.
Разновидность приборов на базе сенсоров обширна. Выпускаются модели с функциями обычных выключателей. И есть более совершенные разработки – с регуляторами яркости, отслеживающие температуру окружения, поднимающие жалюзи на окнах и прочие.

Конструктивно сенсорный коммутатор выглядит так: 1 – защитная панель из закалённого стекла; 2 – плата размещения сенсорных элементов; 3 – текстолитовая панель с разведённой схемой электроники прибора; 4 – корпус (шасси) выключателя (+)
Мало того, что все эти виды коммутаторов управляются легким прикосновением, так существуют еще выключатели с дистанционным управлением. То есть, выключить светильник или убрать яркость свечения ламп прибора пользователь может, не совершая лишних движений в виде перехода от места отдыха к выключателю.
Опции и возможности устройства
Отдельного рассмотрения явно заслуживают выключатели с таймером.
Здесь присутствуют традиционные характеристики, такие как:
- бесшумность действия;
- интересный дизайн;
- безопасное использование.
Помимо всего этого, добавляется еще одна полезная функция – встроенный таймер. С его помощью пользователь получает возможность управлять коммутатором программно. К примеру, задавать время включения и отключения в определённом временном диапазоне.

Уникальный вариант разработки коммутатора с внедрённым функционалом таймера. При помощи таких приборов открываются возможности управления освещением в строго заданное время. Экономия электричества очевидна
Как правило, подобные приборы имеют не только таймер, но также аксессуар иного рода – например, акустический датчик.
В этом варианте устройство работает как контроллер движения или шума. Достаточно подать голос либо хлопнуть ладонями и лампы светильника в квартире загорятся ярким светом.
Кстати, на случай слишком высокой яркости существует очередной функционал – диммерная регулировка. Оснащенные диммером коммутаторы сенсорного типа позволяют управлять интенсивностью света.

Модификация сенсорных устройств – акустический коммутатор. Действует по методике несколько иной, но тоже является прибором, где поддерживаются технологии использования сенсоров. В данном случае, сенсорным элементов выступает чувствительный микрофон
Правда, есть один нюанс для подобных разработок. Диммеры, как правило, не поддерживают использование в светильниках люминесцентных и светодиодных ламп. Но устранение этого недостатка, скорее всего, вопрос времени.
Подробнее о разновидностях «умных» выключателей света читайте в этой статье.
Правила подключения прибора
Технология монтажа подобных устройств, несмотря на совершенство конструкций, осталась традиционной, как это предусмотрено для стандартных выключателей света.
Обычно на задней части корпуса изделия присутствуют два терминальных контакта – входной и под нагрузку. Обозначаются на устройствах иностранного производства маркерами «L-in» и «L-load».

Техника подключения приборов мало чем отличается от стандарта. Основные рабочие клеммы: L1 (Load) – линия подключения фазы напряжения; L (In) – линия вывода напряжения под нагрузку; СОМ – терминал сопряжения приборов (+)
Эти обозначения должны быть понятны даже неискушенному пользователю. Однако в любом случае рекомендуется обращаться к паспорту устройства перед его установкой. Коммутация в схеме прибора осуществляется по фазной линии.
То есть, на вход «L-in» подается фаза — подключается фазный проводник. А с линии «L-load» снимается напряжение для нагрузки — в частности, для лампы светильника.
Между тем конструкции сенсорных выключателей могут предусматривать подсоединение нескольких независимых нагрузок. На таких приборах количество терминалов для подключения увеличивается.
Дополнительно с терминалом входящего напряжения «L-in» присутствуют уже два или даже три отверстия под нагрузку «L-load». Маркируются обычно примерно так: «L1-load», «L2-load» и т. д.

Полный расклад по выключателю: 1 – терминал выходов нагрузки; 2 – защитная панель; 3 – пружинный механизм крепления проводников; 4 – сведения о производителе; 5 – пожаробезопасный корпус; 6 – интерфейс двойного контроля; 7 – отверстие под винт (+)
Монтаж сенсорных коммутаторов также фактически не отличается от стандартного варианта. Конструкция выключателей изготовлена под размещение в традиционных подрозетниках. Крепление шасси рабочего механизма прибора, как правило, осуществляется винтами.
Выключатель на сенсорах своими руками
Приобрести выключатель сенсорного типа для домашнего использования, конечно, не проблема. Однако стоимость этих, своего рода интеллектуальных, приборов начинается от 1500-2000 руб. И это цена не самых совершенных конструкций. Поэтому логичным видится вопрос – а можно ли сделать сенсорную коммутацию света своими руками?
Для людей, мало-мальски знакомых с теорией электротехники, сооружение выключателя с применением сенсора — работа вполне выполнимая. Есть масса схемных решений на этот счет.
Схема сенсорного коммутатора на триггере
Многие схемы изготовления приборов подобного действия простые и понятные. Рассмотрим одно из многочисленных решений, которое можно реализовать своими руками для применения в домашних условиях.

Вот такая конструкция выключателя на двух сенсорах оценивается на рынке от 1600 руб. за штуку. Если есть навыки, нечто подобное всегда можно соорудить своими руками. При этом затраты на комплектующие детали примерно в пять раз ниже
Широко распространенная в радиолюбительской практике микросхема серии K561TM2 является главным звеном сенсорного выключателя, собираемого своими руками.
Микросхема К561ТМ – это триггер, состояние которого можно изменять подачей управляющего сигнала на его вход. Это свойство успешно используется для реализации функции коммутатора.
Входная цепь построена с добавлением полевого транзистора V11, который обеспечивает высокую чувствительность по входу и дополнительно хорошо изолирует вход от выхода.
Элемент сенсора Е1 схемы изготавливается в виде металлической пластины и подключается на вход «полевика» через резистор с большим сопротивлением. Так гарантируется безопасность устройства для пользователя в плане возможного поражения электротоком.

Схема прибора для сборки своими руками. Всего лишь одна микросхема, пара транзисторов и один тиристор потребуются для сборки полноценного сенсорного выключателя. Работает устройство ничуть не хуже промышленного (+)
Выходная часть схемы построена на связке биполярный транзистор VT2 – тиристор тока VS1. Транзистором усиливается сигнал, исходящий с микросхемы, а тиристор исполняет роль коммутатора. В цепь тиристора включается прибор освещения, которым требуется управлять.
Схема работает так:
Если пользователь прикоснётся к сенсору повторно, все операции повторяются, но с обратным переключением режимов. Все просто и эффективно.
Такое схемное решение допустимо использовать для управления светильниками, где общая мощность ламп накаливания составляет не выше 60 Вт.
Если необходимо коммутировать более мощные приборы света, можно дополнить тиристор объемным радиатором охлаждения. Металл для сенсора рекомендуется применять из серии материалов, хорошо проводящих ток. Оптимальный вариант — посеребренная медь.
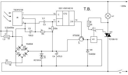
Схема на основе инфракрасного датчика
Доступна для самостоятельной сборки схема коммутатора света, где в качестве сенсора применяется ИК-датчик. Здесь также используются доступные и недорогие электронные компоненты.
По степени сложности исполнения этот вариант рассчитан на электронщиков, которые только начинают свою карьеру.

Ещё одно схемное решение для устройства коммутатора сенсорного типа. Также имеет минимум электронных компонентов, но требует тщательной настройки для обеспечения качества работы. Здесь нужен наработанный опыт электронщика (+)
Базовой электроникой в этом решении выступают две микросхемы и следующие элементы:
- светодиод обычный — HL1;
- светодиод инфракрасный — HL2;
- фотоприемник — U1;
- реле — К1.
На базе микросхемы-инвертора DD1 собран генератор импульсов, а на базе микросхемы DD2 функционирует системный счетчик.
При определенных обстоятельствах, например, когда в зоне действия инфракрасного светодиода появляется биологический объект, срабатывает пара ИК-светодиод и фотоприемник. На базе транзистора VT1 появляется управляющий сигнал, которым включается реле К1. Светильник в цепи К1 загорается.
Если движение объектов в зоне действия инфракрасного датчика не отмечается, через 20 минут простоя счетчик насчитает количество импульсов от мигающего светодиода HL1, достаточное для отключения реле. Светильник отключится. Время ожидания (в этом случае 20 минут) определяется подбором элементов схемы.
Простейшая схема на транзисторах и реле
Максимально упрощенное решение – схема для самостоятельной сборки прибора сенсорного типа, которая представлена ниже.

Упрощенная до минимума схема на построение сенсорного выключателя своими руками. Тем не менее, при условии точного подбора радиоэлементов, обеспечивается вполне эффективная и надежная работа устройства
Здесь допустимо применить практически любой тип реле. Главный критерий – диапазон рабочих напряжений 6-12 вольт и способность коммутировать нагрузку в сети 220 вольт.
Сенсорный элемент изготавливается путем вырезания из листа фольгированного гетинакса. Транзисторы также можно использовать любой серии, аналогичные по параметрам указанным, например, распространенные КТ315.
По сути, эта простая схема представляет обычный усилитель сигнала. При касании поверхности сенсора на базе транзистора VT1 появляется потенциал, достаточный для открывания перехода эмиттер-коллектор.
Следом открывается переход VT2 и напряжение питания подается на катушку реле К1. Этот прибор срабатывает, его контактная группа замыкается, что приводит к включению прибора света.
Если нет желания экспериментировать и собирать устройство собственноручно, можно купить готовый коммутатор и самостоятельно установить его. Вся необходимая информация о выборе и подключении сенсорного выключателя изложена здесь.
Выводы и полезное видео по теме
Этот обзор позволяет ближе познакомиться с коммутаторами света, быстро набирающими популярность в обществе.
Сенсорные выключатели, отмеченные продуктовой маркой Livolo, — что это за конструкции и насколько привлекательны они для конечного пользователя. Видео гид по коммутаторам нового типа поможет получить ответы на вопросы:
Завершая тему сенсорных коммутаторов, стоит отметить активное развитие в области разработки и производства выключателей для бытового и промышленного использования.
Выключатели света, казалось бы, простейшие конструкции, совершенны уже настолько, что теперь управлять светом можно голосовой кодовой фразой и при этом получать полную информацию о состоянии атмосферы внутри помещения.
Есть, что дополнить, или возникли вопросы по сборке сенсорного выключателя? Можете оставлять комментарии к публикации, участвовать в обсуждениях и делиться собственным опытом использования таких приборов. Форма для связи находится в нижнем блоке.
Источник: sovet-ingenera.com